EVICTIONS PROCEDURES
- To evict a tenant because of the termination of the lease by expiration of its term, nonpayment of rent or for any other reason, the following actions are necessary:
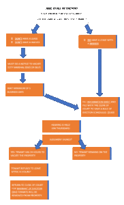
a. Prepare a Notice to Vacate which is properly addressed to the tenant that gives him/her five (5) days to move for expiration of its term, non-payment of rent, or for any other reason.
b. The Notice to Vacate should not contain a specific date to vacate but should simply state that tenant has five (5) days from the delivery of notice. Do not include holidays or weekends when counting the five days.
c. The Notice to Vacate must be signed by you. If the tenant is not at home when you serve the Notice to Vacate, either post it on the door or mail it to the tenant CERTIFED MAIL – RETURN RECEIPT REQUESTED (shall be signed by lessee).
d. Retain a copy of the Notice to Vacate for yourself. (must be signed by you)
e. THE PERSON WHO ACTUALLY DELIVERED THE NOTICE TO VACATE SHOULD BE PREPARED TO PROVE SUCH DELIVERY. - If the tenant has not moved within five (5) working days after handing, posting or receipt date of the certified mail notice, you may file a Rule to Evict. The procedure for filing an eviction suit follows:
a. Complete the Information form, which is available through the forms tab. Brinf form to New Iberia Cit Court for filing. BRING CA OPY OF YOUR SIGNED NOTICE TO VACATE. IF THE NOTICE WAS SENT BY CERTIFIED MAIL, ALSO BRING THE GREEN CARD SHOWING RECEIPT OF THE NOTICE BY THE TENANT.
b. Bring $160.00 court cost.
c. If an agent will appear at the scheduled hearing, an affidavit must be signed by the owner/lessor and filled with the Clerk of Court’s Office that authorizes this individual to act in that capacity.
d. This office will have notice served on the tenant by the City Marshal which informs the tenant that you are suing him/her for eviction and giving him/her a date to appear in Court if he/she wishes to contest the case. Court is held every Thursday at 9am.
e. If the tenant or possessions continue to remain on the premises on the morning of the Court hearing, you MUST appear before the Judge at New Iberia City Court. Check-in with the Marshal when you arrive. - If you are evicting a tenant in accordance with LA C.C.P. Art. 4701 and 4731 which authorize waiver of the “Notice to Vacate” requirement, you must bring a copy of the lease when you file your eviction. When presenting this document, please highlight that waiver provision.
- If your tenant vacates prior to hearing, fill out the Eviction Dismissal form and submit it to the clerk before hearing date.
- If the tenant remains on the premises twenty-four (24) hours after you are granted Judgment of Eviction, you can request a Warrant of Eviction for an additional cost of $60.00.
